A collection of games developed during my journey
From Arduino-controlled co-op adventures to retro gaming tributes and innovative gameplay mechanics.

A unique cooperative space exploration game that combines digital gameplay with physical Arduino controllers. Players work together using custom hardware interfaces to navigate their cosmonauts through challenging space environments.
Unity + Arduino
2 Player Co-op
Space Exploration
Custom Controllers
Core movement mechanic where each player controls one thruster of a shared jetpack. Simple click-to-boost system prevents overwhelming complexity and focuses on cooperative coordination.
Cooperative dynamics emerge from shared control creating communication requirements. Unity's physics system adds unpredictability, making each attempt unique and challenging.
Targets Fellowship (social cooperation), Challenge (high-score competition), and Submission (casual pick-up-and-play). Designed for quick sessions in educational environments.

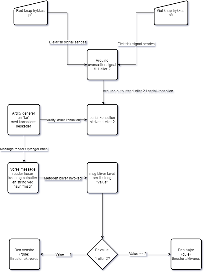
Uses the “Ardity” Unity asset for Arduino serial communication. Custom C++ code handles button press detection and sends single-byte signals (1 for yellow, 2 for red) to prevent input queue overflow.
Color-coded buttons (red/yellow) match jetpack thruster colors and are positioned to correspond with their on-screen counterparts. Physical separation encourages two-player cooperation.
Each button press gives a single thrust impulse. Requires active coordination and communication.
Continuous thrust while holding buttons. Made game too easy and reduced cooperation.
Limited thrust duration with recharge periods. Added complexity without improving cooperation.
Testing Method: Quick and dirty user testing with rapid prototyping to validate design decisions
No tutorial needed - the game teaches itself through visual and interaction design. Players naturally understand goals and controls through carefully designed signifiers.
Multiple feedback mechanisms confirm player actions and provide immediate response to input, creating satisfying interaction loops.
Designed for the Science building at VID gymnasium as a space-saving wall installation. Featured separated buttons to encourage two-player cooperation and rounded edges to match the building's architectural style.
Specifically designed for educational environments where students need quick, engaging activities during breaks. The simple pick-up-and-play nature fits perfectly with classroom scheduling.
Realistic space movement with jetpack controls and momentum-based navigation
Two players must work together to overcome obstacles and reach objectives
Physical buttons control in-game actions through Arduino serial communication
What appears to be an innocent retro gaming console harbors dark secrets. Tari 2.0 masterfully blends nostalgic 1980s gaming aesthetics with psychological horror, using glitches, error codes, and hidden messages to tell a disturbing story that unfolds as players experience “technical difficulties.”
Psychological Horror
Retro Gaming Facade
1980s Aesthetic
Unity Engine
Error: Do not use Tari 2.0 as a toaster!
Warning messages are just the beginning...

The game features an intricate error code system that appears to be technical documentation but reveals a dark narrative. Error codes like 1234x45 and cryptic messages guide players through a hidden story of malfunction and decay.
What starts as innocent retro games gradually breaks down through intentional glitches, corrupted graphics, and error messages that tell a story of something gone terribly wrong within the system itself.
Classic table tennis that slowly corrupts as errors mount
Fight the Zog-7-11 race as reality begins to unravel
Help Froggy escape “certain death” - a phrase that grows ominous
Save your children - but from what exactly?
Break blocks as the system breaks down around you
The final “game” - decode the truth behind the glitches
Those who look closely at the back cover may find:
What does it mean? The answer lies in the glitches...
A thrilling local multiplayer party game where 4 players sit together in the same room, each controlling a character hidden among a bustling crowd of NPCs in a medieval village. Hunt down your friends, blend in with the crowd, and be the last one standing in this intense game of hide-and-seek meets assassination.
4 Local Multiplayer
Medieval Village
Party Game
Last One Standing
Perfect for: Game nights, parties, and friends looking for intense local multiplayer action!


The village is carefully designed with multiple districts - City, Market, Park, and Farm areas - each offering unique hiding spots and strategic advantages. Players must learn the layout to master the art of blending in and striking at the perfect moment.

The medieval village comes alive with NPCs going about their daily routines. Market vendors, farmers, and townsfolk create the perfect cover for players to hide among. The beautiful 3D environment adds immersion to the tense gameplay.
Built using Unity's NavMesh technology with intelligent NPC agents that navigate the medieval village using A* pathfinding. The system includes NavMesh obstacles that dynamically separate the map into quadrants at game start, ensuring fair player positioning.
Implemented using Unity's preview Input System for seamless controller support. Features modular player handling with up to 4 Xbox controllers, each assigned to individual player GameObjects for clean separation of player input.
Each character type corresponds to a controller button and features distinctive head equipment for easy identification from the top-down perspective. Designed using Synty Studio assets with careful attention to visual clarity and memorability.
Professional motion-capture animations from Adobe Mixamo provide smooth character movement. Features 4 core animation states with seamless transitions for immersive gameplay.
Each player chooses an NPC in their quadrant using controller buttons
Seamlessly take control and move naturally among AI-controlled NPCs
Spot player-controlled characters through behavioral observation
Execute opponents with sword strikes and be the last one standing
Innovative haptic feedback system where controllers vibrate like a heartbeat when near opponents. The intensity and frequency increase as players get closer, creating tension without visual cues.
When players select an NPC, the system invisibly transfers control without visual changes. Scripts are swapped and PlayerBody references redirect to maintain the illusion of a living world.
The game uses a mixed lighting system combining baked lighting for static elements (torches, candles) with real-time lighting for the sun to create dynamic character shadows. This optimization improved frame rate from 55-60 FPS to over 200 FPS on high-end hardware.
A groundbreaking twist on the FPS genre where players don't shoot AT each other - they shoot AWAY from each other! Use weapon recoil as propulsion to launch yourself at opponents and break through their holographic shields. This innovative “propulsion-based combat” completely reimagines what an FPS can be.
Arena FPS Reimagined
2-Player Multiplayer
Unity Engine
First to 5 Rounds
Innovation: Movement becomes the offensive tool while shooting becomes defensive positioning

Traditional FPS logic says “shoot the enemy.” Shoot N Scoot says “shoot to move.” Players control robot drones equipped with holographic shields that block direct attacks. Victory comes from using weapon recoil to build up momentum and ram through opponent shields.

Spherical robot drones designed for rolling physics and 360-degree combat. The simple, geometric design ensures clear visual communication and predictable physics behavior essential for competitive gameplay.

Each weapon offers unique propulsion characteristics and strategic advantages. Choose your loadout before each round to adapt to your opponent's playstyle.
Support tools that enhance primary weapons without adding offensive capability. Create 25 unique combinations for diverse strategic approaches.
High rate of fire with spin-up mechanics. Massive ammo capacity with long reload. Encourages chaotic, high-mobility gameplay.
Three-charge system for precision strikes. More charges = more propulsion force. Rewards calculated, strategic play.
Explosive projectiles with area knockback. Only weapon that can directly affect opponents. Single shot with massive impact.
Continuous laser with overheat mechanics. Infinite ammo until thermal limit. Strategic heat management required.
Beginner-friendly balanced weapon. Medium ammo, forgiving mechanics. Best starting weapon, but limited advanced potential.
Secondary weapon providing precise directional control. Small recoil bursts for fine-tuned positioning adjustments.

Multi-tiered arena with varying elevation levels (1-5 height categories). Vertical gameplay encourages diverse tactical approaches and weapon synergies.
Round-based combat where players spawn on opposite sides, select weapons, and engage in physics-based aerial combat. First to 5 round victories wins the match.
Local multiplayer implementation with multiple camera systems and UI separation for competitive couch gaming.
Advanced Unity physics implementation with momentum calculation, collision detection, and shield penetration mechanics.
Professional visual effects with depth of field, bloom, ambient occlusion, and screen space reflections.
Shoot N Scoot successfully reinvents the FPS genre by inverting core assumptions. Instead of shooting enemies, players shoot for movement. Instead of avoiding damage, players seek collision. This fundamental mechanic shift creates an entirely new skill ceiling and strategic depth within familiar FPS frameworks.
The ultimate party game where 4 brave adventurers face off against 1 cunning Dungeon Master! Runners must escape deadly dungeons while the DM unleashes strategic trap combinations to stop them. This asymmetric multiplayer experience creates intense cat-and-mouse gameplay perfect for groups of friends.
4 Runners vs 1 DM
Asymmetric Party Game
90s Arcade 64-bit
17-25 Years
Tagline: “Escape the Dungeon before the Dungeon Master kills you™”

Building a tile-based multiplayer game in Unity presented unique challenges. The team had to create an entirely custom animation system from the ground up to handle networked character animations, ensuring all 5 players see synchronized movement across the dungeon grid.
The system handles complex interactions between player movement, trap animations, and DM actions while maintaining perfect synchronization across all clients. This ensures fair gameplay where every player sees the same deadly trap timings.

Team-based cooperative gameplay where players must work together to survive the dungeon. Each runner has unique equipment loadouts and must coordinate with teammates to overcome deadly obstacles.

RTS-style strategic gameplay where the DM places and activates traps to eliminate runners. Manage a point economy while creating deadly trap combinations and timing activations perfectly.
Hidden trap that pops up when stepped on. 3-second intervals, 1 damage.
Wall-mounted fire trap. 4-tile range, ignites for 2.5 seconds.
Slow-moving blade line. 4-tile length, continuous 20-second operation.
DM-activated instant death trap. 2 damage center, 1 damage edge.
Fires ring of spikes. 3 rounds every 2 seconds, 10-second reload.
Visible permanent hazard. Cheap area denial tool.
DMs must balance cost-effectiveness with lethality, creating trap combinations that force difficult decisions. Hidden traps become visible briefly before activation, giving skilled runners split-second reaction windows.
Satisfies competitive players who love outsmarting opponents through skill and strategy.
Perfect for groups of friends wanting casual fun with laughs and memorable moments.
Carefully balanced to ensure both runners and DM have equal chances of victory.
Built specifically for Discord groups and friend parties seeking engaging multiplayer experiences.